联系人:舒工
手机:13726017833
qq:64407753
地址:广东省中山市三乡镇乌石村万里路2号16卡首层
发布时间:2023-05-12 18:10:10 信息来源:
1. 初中学业水平考试科目包括哪些?
答:初中学业水平考试科目包括计分科目、等级考查科目和考核科目。

2.计分科目和等级考查科目的等级如何划定?
答:学业水平考试单科、总分成绩以等级和分数等形式呈现,其中文化科目(单科和总分)的等级划定,以全市考生为总体样本,具体分A+、A、B+、B、C五个等级,各等级最低成绩分数对应比例分别为10%以内、35%、60%、80%和20%以下。体育与健康以分数划定等级,具体分四个等级:A(50-46分)、B+(45—40分)、B(39—20分)、C(20分以下)。信息科技、音乐与美术等纳入考核科目满分为100分,成绩分合格和不合格两个等级,60分及以上为合格,60分以下为不合格。考查科目根据成绩等级转化为等级分,其中A+、A、B+、B、C分别按5分、4分、3分、2分、1分计算等级分,所有考查科目的等级分累加计算成等级总分。
3.理化生实验考试如何计分?采用何种方式组织考试?
答:理化生实验操作每科实验考试满分10分,占该科目总分的10%,考生实验考试所得分数与该科初中学业水平考试闭卷笔试分数的90%相加后作为该科目初中学业水平考试总成绩。今年理化实验考试采用“现考现评”方式组织。
4.我市初中学业水平考试的文化科目是省统一命题还是市统一命题?
答:所有需要笔试的科目(含初二地理、生物学)考试均由广东省教育考试院统一命题和制卷,各科单独设卷,实行统一考试、统一网上评卷和统一公布成绩。
5.学科类自主招生是招收什么类型的学生?
答:今年,我市将继续开展普通高中学科类自主招生工作,主要招收综合素质较高,有学科特长或创新潜质的初中应届毕业生。有学科类自主招生计划的普通高中学校通过中山招考网和学校官网对其招生方案进行公布,请密切留意网站上的相关资讯。
6.我市普通高中录取时,对综合素质评价和等级考查科目的等级有何要求?
答:普通高中录取时,考生综合素质评价须达到C等或以上。其中,指标生录取时综合素质评价须达到B等或以上。
公办普通高中(含A类计划、B类计划、指标生、学科类自主招生、外国语班、港澳台班)和民办普通高中参公收费生计划录取时,考生的考查科目等级须全部达到B等或以上。其中,中山纪念中学、中山市第一中学、中山市华侨中学、中山市实验中学、中山市桂山中学、中山华辰实验中学(参公收费生计划)等学校录取时,考生的考查科目等级总分至少达到12分;其他公办普通高中或民办普通高中参公收费生计划录取时,考生的考查科目等级总分至少达到9分。报考普通高中艺术生的,考生的考查科目等级总分至少达到8分,艺术素质测评等级必须达到B等级或以上。学科类自主招生和其他学科特长类招生视招生学校具体要求。
7.需要符合怎样的条件,才能享受学籍所在学校的指标生资格?
答:具有我市初中学校连续三年学籍并实际就读的初中应届毕业生,或初中阶段由市外转入、具有报名所在学校连续一年以上学籍且未曾在我市其他初中学校就读的初中应届毕业生,须符合我市公办普通高中报考条件且综合素质评价结果达到B等及以上,享有我市普通高中指标生报考资格。
8.户籍在中山市,目前在外市初中读书,今年回中山参加中考,有指标生资格吗?
答:没有。
9.往届生能报考公办普通高中的指标生和普通高中学科特长类吗?
答:不能。
10.今年普通高中招生计划还分户籍生和非户籍生吗?
答:依据我省关于符合条件随迁子女与当地考生同等待遇录取的政策要求,我市从2022年开始中考招生计划不再区分户籍生和非户籍生。
11.指标生需要学生申报吗,需要办理什么样的手续?
答:除初中阶段由市外转入且有报名所在学校连续一年以上学籍且未曾在我市其他初中学校就读的初中应届毕业考生需要申报外,其他符合条件的考生不需要申报,也不需要办理手续,由市教育招生考试中心根据学生户籍、学籍等情况直接筛选出符合条件的名单,并由各初中学校进行公示,有异议的可以向所在学校反映。
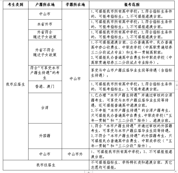
12.符合我市中考报名条件的,各类户籍考生的报考范围是怎样的?

13.什么是录取照顾政策?
答:录取照顾政策是根据国家和省市有关文件规定,结合我市实际所制定的政策,符合条件的考生提交相关申请证明材料获审批后,可以在高中阶段学校录取时加相应的分数投档、同分条件下优先录取或享受本市户籍生待遇。录取照顾相关办理手续另文通知。
14.报名参加中山中考的港澳籍考生,持有港澳居民身份证和《港澳居民来往内地通行证》,尚未办理《港澳居民居住证》,可以报考公办普通高中吗?
答:可以,报考范围(1)可填报我市所有高中学校;(2)符合指标生条件的,可填报指标生;(3)可填报港澳台班。
15.我市各批次的志愿个数分别是多少?
答:我市高中阶段学校招生录取工作分提前批、第一批和第二批共三个批次进行,实行分批次投档录取。具体详见下表:

16.报考公办普通高中学校时,学校有住宿生计划,也有走读生计划,同时填报会占两个志愿吗?
答:会。公办普通高中志愿住宿生和走读生分开填报,同时填报住宿生和走读生计划会占两个志愿。
17.报考民办普通高中学校时,学校有参公收费生计划,也有自费生计划,同时填报会占两个志愿吗?
答:会。民办普通高中志愿参公收费生和自费生分开填报,同时填报参公收费生和自费生计划会占两个志愿。
18.指标生投档是按照哪一个总分执行?
答:按总分A执行。
19.什么是同分比较?
答:除提前批艺术生、体育类和学科类自主招生的学校招生简章另有规定外,投档过程中,若所投档计划数末名有两人或以上投档总分相同的,则按“同分比较原则”确定投档位序。同分比较原则为:第1位序,享有政策照顾优先录取的考生优先;第2位序,比较语文、数学、英语三科的总分高低,高者优先;第3位序,比较数学成绩高低,高者优先;第4位序,比较语文成绩高低,高者优先;第5位序,比较英语成绩高低,高者优先;第6位序,比较考查科目等级总分高低,高者优先;第7位序,比较综合素质评价等级,高者优先。
20.什么是投档位序?
答:今年我市高中学校招生在第一批次探索成绩排序投档方式。即第一批次投档时,按考生投档总分从高到低排序,形成考生的各项总分投档位序,投档位序在成绩复查结束后予以公布。排序规则:按投档总分从高到低排序,高者优先,当投档总分相同时,按“同分比较原则”确定投档位序。
21.今年普通高中投档最低控制分数线如何设定?
答:第一批次投档前,原则上按所有普通高中各类招生计划总数1:1.1的比例划定普通高中投档最低控制分数线。
22.今年艺术生投档有哪些规定?
答:今年艺术生投档按照“艺术生投档按总分A或总分B中的高分值执行,艺术生投档时中考总分成绩要求由招生学校自主设定,但不得低于普通高中投档最低控制分数。”执行。报考普通高中艺术生的,考生的考查科目等级总分至少达到8分,艺术素质测评等级必须达到B等级或以上。
23.今年中职学校投档有哪些调整?
答:外市中职类学校按总分A投档。
24.今年注册报到与注销有哪些规定?
答:今年继续实行网上注册。各阶段投档录取结束后,被录取的考生须在规定时间内登录中考信息管理系统自行选择“注册报到”或“放弃录取”,没有在规定时间内进行网上注册的,一律视为放弃录取。选择“注册报到”的,须按录取学校规定时间进行现场注册。放弃录取的考生,由招生学校注销录取资格,注销后空余出来的计划,全部用于补录。每个考生只能注销或补录一次,其中,放弃普通高中录取的考生,不能再参加普通高中补录;放弃中职学校试点专业计划录取的考生,可以参加普通高中补录,但不能再参加中职学校试点专业计划的补录。
上述内容表述如与文件实际内容不一致时,请以文件内容为准。

星空体育·星空官方网站-星空体育(中国)是一家体育场地设施工程专业承包商,从工程设计咨询,到原材料生产,至工程施工,公司为用户提供“一条龙”式服务;星空体育以国际先进的带施工图总承包方式,为客户提供“交钥匙”工程;同时,星空体育按现行招投标法,与国内同行一起进行工程竞标,在竞争中提升公司实力,为工程项目实施提供强有力的保障。 我公司是由国内资深的星空体育专家和具有多年体育场馆设计经验的体育建筑设计师筹建的,是代表中国南方(泛珠三角地区)体育场地设施工程施工的最高水平的专业承包商之一,公司具有中级以上职称的20人,项目“五大员”齐全,项目经理5名,基础工程施工队一支,塑胶施工队五支,自有大型数控沥青搅拌机,塑胶摊铺机,测量仪器一批,公司实施ISO质量管理体系。 公司已建立现代化企业制度,其相适应的财务制度、人事制度、分配制度和施工管理制度也已建立实行,在施工项目目标控制下,星空体育可以为业主提供非常有竞争力的工程报价,同时,星空体育的售后服务体系也已建立,全国性的维修网点即将全面铺开。 星空体育的质量体系为ISO9000:2000,星空体育以顾客为关注焦点,领导作用,全员参与,持续改进,基于事实的决策方法,为用户提供强大的工程质量保证体系,使用户无后顾之忧。
扫一扫加好友